2025年11月、都内社会福祉協議会(以下「社協」)で、ICTを活用した災害ボランティアセンター(以下「災害VC」)の運営訓練が行われました。本稿では事前研修や当日の流れ、成果と課題などを整理して紹介します。
なお、本稿は社協職員の方や、災害ボランティアセンターでの活動経験のある方などを対象として記載しています。
一般の方には分かりづらい表現や説明等がありますこと、ご容赦ください。関連記事も記載していますので、適宜ご参照ください。
従来の複数担当者による”分業型”運営の共通化・可視化
災害VC運営におけるICT活用は各所で取り組まれているところですが、本稿では社協内部の活動に焦点をあて、従来の運営とどう違うのか、何が変わるのかを整理します。
分業型運営とは
従来の災害VC運営マニュアルの多くは”分業型”になっています。受付班、オリエンテーション班、マッチング班、送り出し班、資材班などが一般的です。「ボランティア本部」や「総務」があったり、広報や連絡調整、救護などが含まれる場合もありますが、いずれにしても「災害VCの運営に関わる業務を複数人・部署で分担して行う」ことが特徴です。
詳しくは 以下の記事 をご覧ください。

各班の状況を共有するために朝礼や夕礼などのミーティングや、ホワイトボードなどが用いられます(これはICTを活用しても必要なのですが、その点は後述します)。詳しくは 以下の記事 も併せてご覧ください。

分業型や非定型業務の課題とこれまでの対応
社協によって異なるかと思いますが、部署や係で分担する業務を決めていたり、係長・部課長等がリーダーとして定めていることが多いです。一方で「異動や入退職で人員が入れ替わると習熟度が下がってしまう」、「いつも固定の役割だと全体の流れが見えない」といった課題があります。
また、紙の様式は他の人と共有するためには、物理的な移動や複写、別途デジタルデータへの変換作業などが必要な点も課題です。例えば、当日の災害ボランティア受付で記入していただいた受付用紙に記載された資格や技能を、マッチングに活かすためには、その用紙かピックアップした情報をマッチング班に伝える必要があります。当日のボランティア数を集計・整理するには、Excel等への入力作業が必要です。
これが社協の通常業務・定型業務であれば、元々の社協の基幹システムと連携させて、ということも可能です。ただ、災害VCの運営は一部の常設型を除いて、マニュアルがあるとはいえほとんどが「非定型」の業務であり、発災してからから人員配置、資機材調整を行うなど柔軟に変更・調整・対応せざるを得ません(外部のICT支援が入ることで受付方法が変わる、など)。
異動もあるため、常駐・専属の職員配置も困難です。
こうした状況で組織的に災害VC開設・運営をしていくためには、特定個人(管理職や経験豊富な職員等)に依らずに運営できるよう、部署横断型の訓練やBCPの浸透などが必要になります。

ICTリテラシの社会的な広がりを背景に、進む災害VCでの活用
スマートフォンを1人1台持つことが当たり前のようになっている昨今では、二次元コードを用いた決済をはじめ、ICT活用のリテラシが広がっています。これまでは「スマホやパソコンを持っていない人はどうしたらいいのか」という指摘から中々前に進めない、という状況もありましたが、この数年で風潮は大きく変わったように思います。
日常業務の基幹システムがそうであるように、災害VCの開設運営・維持管理においても、いわば「共通言語」となるシステムを使用することで、分業型運営における様々な課題が解決しやすくなります。ICT活用による特徴として以下のような例があります。
◯ ボランティアがwebで事前登録することで、受付や集計が効率化
◯ マッチング時に事前登録の情報を参照できる(活動日、資格技能等)
◯ 様式が統一化され、支援や受援がスムーズになる
これらを一言で示すなら「可視化」です。様々な情報が同じプラットフォーム、システム上で効率的に可視化されること、その情報に関わる職員がいつでもどこでもアクセスできることが特徴です。
事前研修でICTを「共通言語」に落とし込む
良いことばかりではあるのですが、重要なのは使用されるICTが職員間で「共通言語」になっていることです。この点については 以下の記事 でまとめています。用語の定義、操作方法、タイミングなどが共有されていないと、せっかくの機能を活かすことができません。

本稿では具体的な事前研修の内容について紹介します。
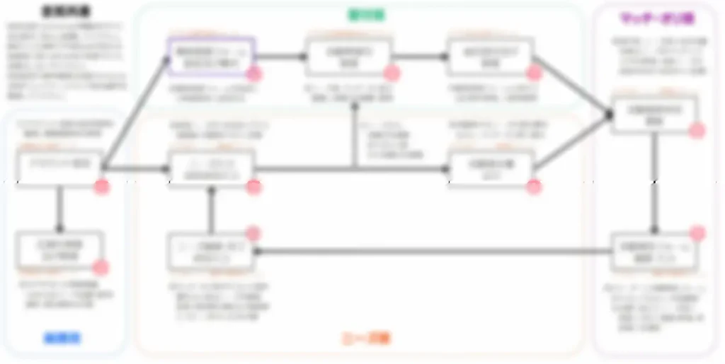
“分業型マニュアルに則った”ICT活用場面の整理
※図面や具体的な用語はぼかしています。ご了承ください。
重要なのは従来の分業型マニュアルに則った活用とすることです。ICT活用だからと全く新しい「言語」に入れ替えるのではなく、従来のマニュアルという「共通言語」の中に落とし込むという方法です。

全体の流れを整理し「どの班(係)がどのフォーマットを紙様式の代わりに使い、そのデータがどう見えるか、扱われるか」について共通認識を持ちます。
時系列で作業する内容を整理
次に説明したのが、時系列による整理です。


今回は訓練当日が災害VCの「設置」から4日後に「開設」という想定です。円滑な受付やマッチングのためには、前3日間程度の準備が理想的、という流れです。※訓練上の一例です。
1日目に設置、並行して使用するアプリケーション(以下「アプリ」)の設定や広報を行います。2日目に設定したアプリに基づき、メールマガジン登録案内やニーズ受付などの作業を行います。3日目に活動日状況の登録や集約、2日目に受け付けたニーズの現地調査を行い、情報をアプリに登録(更新)し、4日目の活動に向けたパッケージを作成します。ここまでの準備があって「開設初日(4日目)」を迎えます。
今回の訓練では1日目~3日目の作業は省略するため、4日目(画像右)の部分についてより具体的な説明を行いました。筆者の操作画面を共有しましたが、各自のノートパソコンからもアクセスして状況を確認しながら進めました。
具体的な場面設定と仮想ニーズを説明
最後に訓練当日の具体的なシナリオや場面設定を説明しました。下図のようにGoogleマイマップを用いて被害想定エリアやサテライトセンターの位置、ニーズの位置などをまとめています。ニーズは「2日目用」と「4日目(訓練当日)用」に分かれます。
2日目用は「4日目にボランティアが活動するために必要な情報」で、ニーズ班がアプリに訓練日までに事前に登録します。また、現地調査も行ったと想定し、情報の更新や活動指示書や地図のアウトプットも行い、マッチング班や資材班と情報を共有します。この段階を経ないと、実際にボランティアをマッチングし、送り出すことための情報や書類が作成できないからです。
4日目用は、訓練当日に依頼者から届いた情報としてニーズ班がアプリに登録します。
この手順や当該ニーズを可視化したものが訓練用マップです。

担当各班ごとに訓練日までに習熟を図る
事前研修から訓練当日までの間に、各班各担当者の方々でもアプリを操作してもらいました。訓練その日だけでなく、ある程度の期間、アプリを操作できることが、習熟には大切になります。
訓練当日の様子
事前研修を踏まえて、当日は全ての担当班がアプリを閲覧、使用できる状態で訓練に望みました。主なポイントについて紹介します。



◆ 受付班(写真左)
受付班では、事前にオープンスペースに待機エリアが設けられました。ボランティアは災害VC(を想定した室内)に入る前に、二次元コードを使って当日受付を行います。その後、室内の受付で名前を伝え、受付班がアプリの情報と照合して先へ進みました。アプリのフォーマットに準じた紙の受付様式もあり、紙で提出された場合は受付班がアプリから入力しました。
◆ ニーズ班・総務班(写真中央)
ニーズ班では前項で示した4日目用のニーズを台本に従って入力しました。総務班はFacebookページでの情報公開やホワイトボードでの情報共有などを行いました。写真奥、壁に映写しているのがアプリの画面です。ここにリアルタイムでボランティアの情報やニーズの状況などを写しました。
◆ マッチング班・資材班(写真右)
マッチング班ではニーズ班が入力した2日目のニーズ(現地調査完了済み)をもとにマッチングし、活動指示書(アプリから出力、地図QRコードなどもセット)等に基づき送り出し、資材班で関連する資材を受け取り現地に向かいました(という想定で室外へ出て戻る)。活動報告も二次元コードを用いて行われました。
訓練当日の振り返りとポイント
訓練の振り返りもICTを用いて行い、予め設定されたURLからテキストベースで各班が入力し、その画面を全体で共有しながら行いました。アプリの運用に関する部分から、災害VC全体に関わることまで、様々な意見が出されました。
特に本稿テーマでもある「社協・市民協働」を焦点にした場合重要な点をまとめます。
アナログ(紙やホワイトボード)が必要な場面も
ボランティア役の方から、受付は若い方を中心にスムーズであった反面、ご年配の方や不慣れな方などは時間がかかってしまうというご意見がありました。また受付や活動報告をフォーム入力やメールだけでは手元に情報が残らないので、きちんと登録や提出ができているのか不安、というご意見もありました。
また社協職員の方からは「個々の情報が共有できる(アプリ情報からグラフ化するなど)のは分かったが、全体の状況もひと目で把握できたら良い」といったご意見がありました。
前者ではアナログ書式(受付・報告の用紙や押印した活動証明書等)が必要です。後者ではホワイトボードによる共有などが現実的な対応になります。完全デジタル(メール添付、電子押印、ホワイトボード機能等)も可能かもしれませんが、やはり紙やボードで視覚化されたほうがスムーズな場面もあります。
本訓練もあくまでICTの「活用」にチャレンジすることが趣旨であって「完全ICT化」を目指すものではありません。これらの実体験と、既存のアナログ方式・分業型のマニュアルをどうアレンジしていくかが、今後の課題となります。
予算や代替手段も含めた中長期ビジョンの検討
専用のサービスやアプリを使用する場合、多くは有料となります。より便利なもの、効率的なもの、と考えればそれだけ予算が必要となります。一方でそのためにどこまで費用をかけられるか、という課題もあります。
首都圏での地震災害等、停電や通信障害によるリスクを考慮してもなお、ICT活用の流れは今後、より一層加速していくことでしょう。停電や通信障害中は災害VCは開設できない(しない)という前提や、人員配置(遠方勤務の職員も多い)、そもそもの資材・場の確保の難しさなど、ICT以外の要素も影響します。
当面は「体験的な研修や訓練」でも良いですが、これからは大都市圏ならではの災害VCのあり方を具体的に想定しながら、ハード・ソフト両面での備えを進めていく必要があります。
まとめ ~準備と調整が練度の高さに直結する~
今回の訓練の練度は非常に高いと感じました。課題も出てきましたが、筆者の見る限り「より良くするための」意見や提案、疑問が多かったのも特徴的でした。
従来の分業に準じた役割分担で人員が配置され、各班がアプリを活用して運営し、大きなデータのズレやトラブルもなく完了できました。担当部署の職員の方が調整含め尽力されたことはもちろん、他部署の職員の方々も自分ごととして向き合い、訓練当日に向けて準備、習熟を重ねてきた結果です。
参加した市民の方々、また市民スタッフとして協力してくださった団体の方々の協力も大きいです。団体の方々もボランティア役として、あるいはスタッフ役として職員と一緒に各班に入り、活動をサポートされていました。これらも日頃からの教育訓練や関係性があってのことです。
いろいろな所で言われるところですが、準備や調整は訓練の練度に直結します。「訓練当日までも訓練なのだ」という意識を、参加者皆さんで持てるかどうかが、組織的な取り組みかどうかの分かれ目かもしれません。
今後、同様の訓練を検討されている社協さんや関連団体の方々がおられましたら、本稿がヒントになりましたら幸いです。